ASKHAROUN.DEV

Tone Control / Karaoke Circuit

Tone Control / Karaoke Circuit with five-stage op-amp chain, Baxandall EQ, and VU meter integration

Completed: Spring 2025
PCB Design, Operational Amplifiers
Hardware Project

Project Picture

Tone Control / Karaoke Circuit
Image not found

Final Printed Circuit Board.
Note: Click the button on the top right of the image to Enlarge!

Project Overview

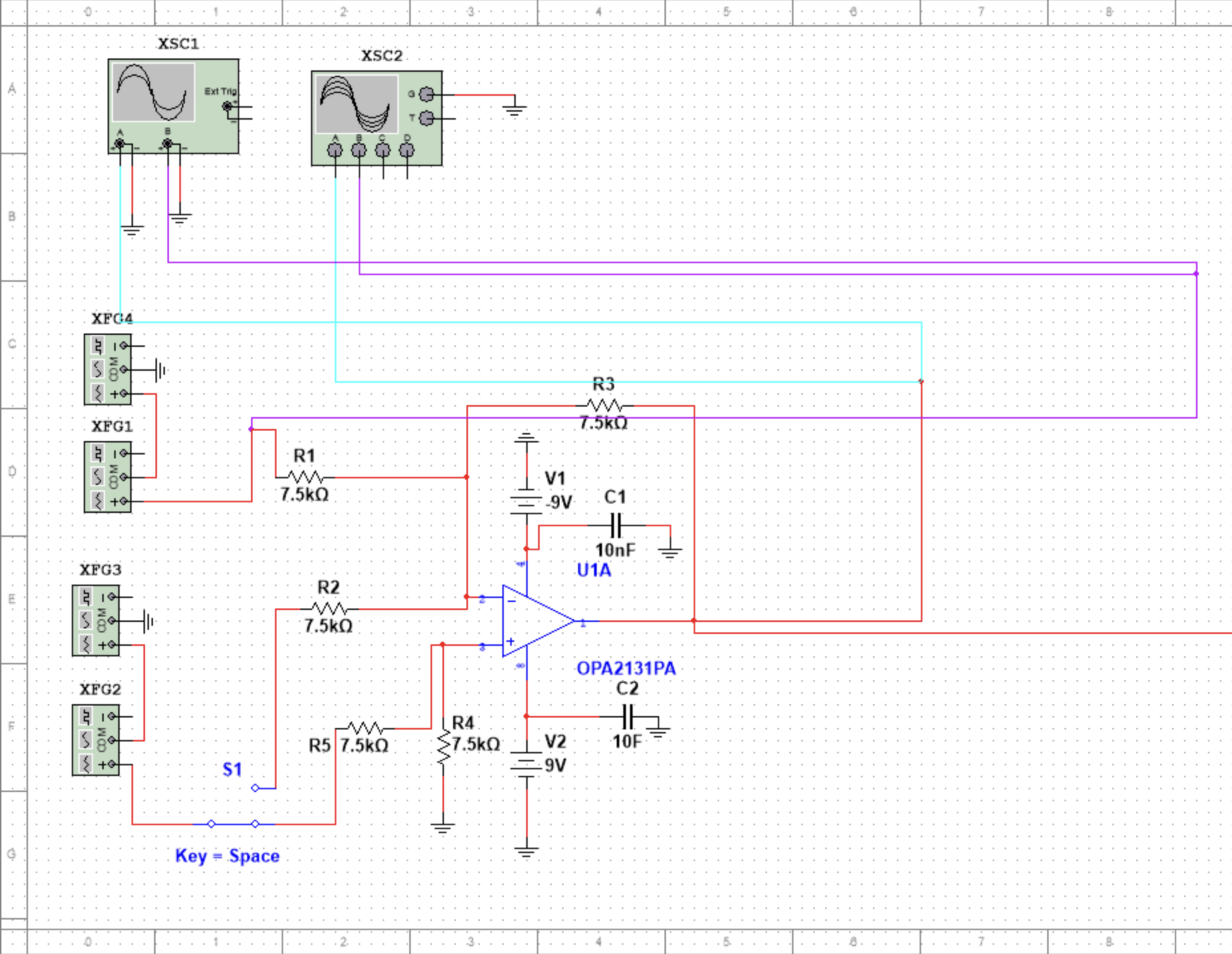
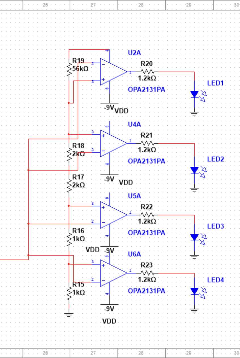
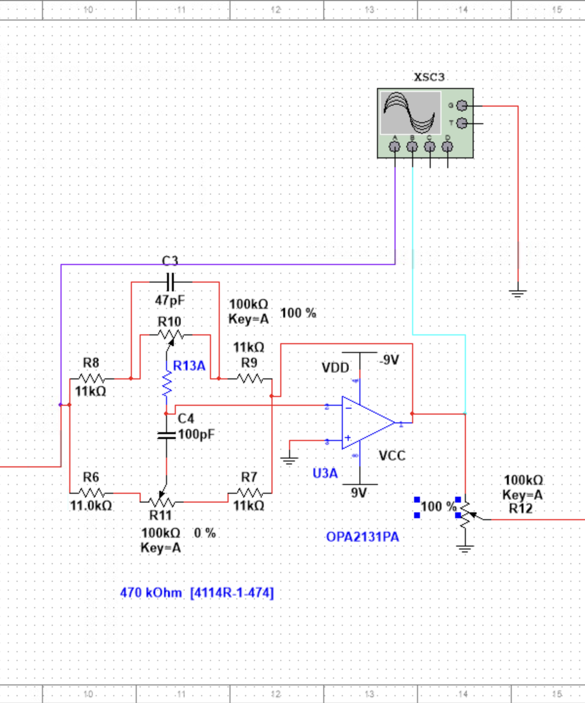
This project involved designing and implementing a sophisticated karaoke mixer circuit that processes audio signals through five distinct stages. The system incorporates advanced analog circuit design principles to achieve high-quality audio processing with minimal distortion. The mixer features vocal suppression capabilities, allowing users to remove or reduce vocal tracks from stereo recordings, making it ideal for karaoke applications. Additionally, the circuit includes comprehensive tone control functionality for fine-tuning audio output.

Technical Specifications

  • Five-stage operational amplifier chain for signal processing
  • Baxandall tone control equalizer with bass and treble controls
  • Integrated VU meter with LED display
  • High-quality capacitors (noise) and resistors
  • Professional-grade PCB layout (Provided for me in EE 210)
  • 9V Batteries
PCB Design Analog Electronics Op-Amp Circuits Audio Processing NI Multisim

Project Results

Successfully Completed

PCB design finalized with all specifications met for the Penn State EE 210 Class

Audio Quality

Professional-grade audio processing with minimal noise and distortion

Skills Picked Up

Multisim, Critical Thinking, Problem Solving, and how to calculate component values to work well together.